Home
|
中文
|
English
网站首页
公司简介
公司简介
文化理念
营销网络
组织架构
联系我们
产品中心
指纹机
玻璃门指纹锁
家用智能锁
门外主机一体机
电锁系列
出门开关
门禁配件
门禁电源
读头(配套控制板)
联网控制板
别墅可视对讲
自动门机组
新闻资讯
企业新闻
行业资讯
展示信息
视频中心
走进工厂
人才招聘
联系我们
在线商城
产品分类
指纹机
玻璃门指纹锁
家用智能锁
门外主机一体机
电锁系列
磁力锁
电插锁
电控锁
出门开关
门禁配件
感应卡/扣/环
电锁配套支架及门夹
门铃
遥控器
地销
安装线材
门禁电源
读头(配套控制板)
联网控制板
别墅可视对讲
自动门机组
闭门器
-
门外主机一体机
-
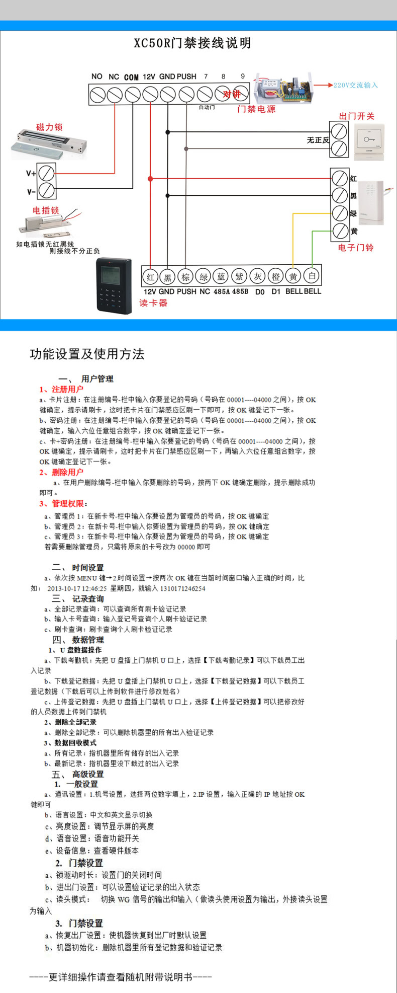
ZUCON XC50R考勤门禁主机 刷卡密码考勤门禁机 刷卡门禁机 ID 485通讯
产品详情:
友情链接:
门禁套装
读头(配套控制板)
刷卡一体机
出门开关
电插锁
门禁电源
磁力锁
指纹机
感应卡
可视对讲
支架及门夹
联网控制板
闭门器
华维
关于我们
产品中心
新闻资讯
工厂一览
联系我们
公司简介
文化理念
营销网络
组织架构
联系我们
指纹机
玻璃门指纹锁
家用智能锁
门外主机一体机
电锁系列
出门开关
门禁配件
企业新闻
行业资讯
展示信息
工厂一览
公司资质
联系我们
在线留言
电话:021-64784155 传真:021-64784160
邮箱:zucheng_sh@126.com 地址:上海市,松江区,张泾路595号 邮编:201615
Copyright©2025 版权所有:上海祖程电子科技有限公司 网站备案:
沪ICP备17041043号
在线客服
业务咨询:
业务咨询:
技术咨询: